爱武隆

微信扫一扫 分享朋友圈

已有 5846 人浏览分享

武隆专科/本科以下学历的快看,有个好消息告诉你!

    [复制链接]
发表于 2026-1-30 16:03:12 手机频道  | 显示全部楼层 | 阅读模式

@武隆的朋友们

在职人士提升专科/本科学历的

详细攻略来了

PART1
为什么要提升学历?
 
 

想考公务员、事业单位等铁饭碗工作

是不是要专科或者本科以上学历?

 

想考教师资格证、建造师证、执业药师证等

是不是要专科或者本科以上学历?

 

想去自己心仪的公司面试

是不是要专科或者本科以上学历?

 

想去相亲找个好对象

人家上来是不是就问目前是什么学历?

 

孩子读书需要填写家长信息资料

你该填写什么学历?

看到以上几个问题是不是很扎心,是不是对当初放弃继续求学深造有那么一点点的后悔,现在国家规定继续教育(在职人员报读专本科)和普通全日制文凭具有同等效力,行动起来,开始自己的学历提升之路!

092349ywo0639v3we083o7.png

092349huok1rzerkvemtmo.png

(图片保存后扫描)

电话:18182213651(微信同号)

- 扫码快速抢占免试入学名额 -

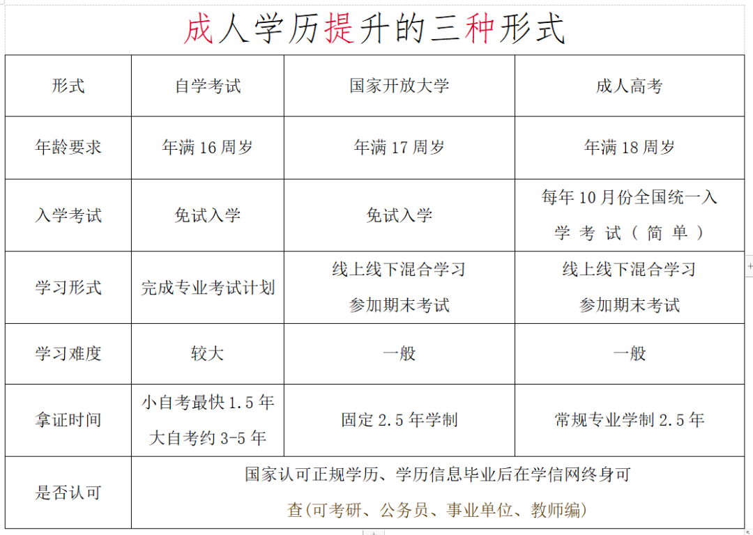
PART2
提升学历的三种途径详细对比?
092349a2yy8niar5glyaqh.png

 

092349lna6ayryh1niwhhz.png

092349pgyj4dktnfkjfz3k.png

(图片保存后扫描)

电话:18182213651(微信同号)

- 扫码快速了解学历提升的多种途径对比 -

PART3
可以报读哪些院校?
092349aqty0x955ye66tq9.png

▲西南大学:重庆市内唯一可报读的211大学,工商企业管理、汉语言文学、药学等专业可报名。

092349chhivlrhz5i6hz8y.png

▲重庆理工大学:重庆市属重点建设理工类院校,理工科专业首选报读高校。

092349tv90399mnnii9e5n.png
▲重庆文理学院:学校位于重庆市永川区,开设专业众多,学前教育、计算机科学技术等专业可选。
092350lbf7anldnlbdggnx.png

092350mbfbz0ddwzw02s5f.png

(图片保存后扫描)

电话:18182213651(微信同号)

- 扫码快速抢占名校免试入学名额 -

PART4
你的毕业证书长啥样?
092350l4df9u1gcoo1le6p.png

成人高考毕业证书

092350fz1w1dp5o9yq5zyc.png
自学考试毕业证书
092350qs4q2cvcszzlc52l.jpeg

国家开放大学毕业证书

092350wyy5gxptmaq7lsx5.png
下一个领取毕业证书的就是你!
PART5
扫码免费咨询并领取资料

092350jcnn6wnc6bx6ej6x.png

(图片保存后扫描)


- 学历提升曹老师 -

电话:18182213651(微信同号)


END


 

发表于 2026-1-30 21:08:29 手机频道  | 显示全部楼层
任何单位招聘本科都是要全日制,并不认可继续教育
收起回复
孔子游见人便* : 考公考编没说必须是全日制,是要求本科学士以上,自考这种也可以的
2026-1-30 21:51 来自重庆 回复
B Color Smilies
还可输入 个字符
发表于 2026-1-30 20:37:52 手机频道  | 显示全部楼层
这个可以
回复 收起回复
B Color Smilies
还可输入 个字符
发表于 2026-1-30 18:56:19 手机频道  | 显示全部楼层
我需要个烟酒生学历。
回复 收起回复
B Color Smilies
还可输入 个字符
 楼主| 发表于 2026-1-30 18:07:59 手机频道  | 显示全部楼层
也可私信我
回复 收起回复
B Color Smilies
还可输入 个字符
发表于 2026-1-30 17:59:44 手机频道  | 显示全部楼层
我需要个烟酒生学历。
收起回复
学历13212469999 : 抽烟喝酒的迈
2026-1-30 18:00 来自重庆 回复
B Color Smilies
还可输入 个字符
发表于 2026-1-30 16:13:23 手机频道  | 显示全部楼层
有意向的都来看看。
回复 收起回复
B Color Smilies
还可输入 个字符
发表于 2026-1-31 07:15:27 | 显示全部楼层
好的
回复 收起回复
B Color Smilies
还可输入 个字符
发表于 2026-1-31 07:36:57 手机频道  | 显示全部楼层
感谢分享
回复 收起回复
B Color Smilies
还可输入 个字符
您需要登录后才可以回帖 登录 | 立即注册

本版积分规则

0

关注

0

粉丝

756

主题
  • 联系我们
  • 邮箱:523235989@qq.com(请把#改成@)
  • 电话:023-77772121
  • QQ客服 523235989
  • 工作时间:周一至周五(早上9点至下午5点)
  • 微信公众平台

  • 扫描访问手机版

QQ|手机版|手机版|小黑屋|爱武隆 ( 渝ICP备17016571号 )

联系地址:重庆市武隆区鸿泰新居爱武隆办公室,重庆韵砗网络科技有限公司, 12318举报平台

电子营业执照

GMT+8, 2026-4-10 18:52 , Processed in 0.313808 second(s), 34 queries , Gzip On.

Powered by Discuz! X3.4

Copyright © 2001-2020, Tencent Cloud.