爱武隆

微信扫一扫 分享朋友圈

已有 6591 人浏览分享

【已恢复供气】停气通知

    [复制链接]
发表于 2026-1-18 12:01:21 | 显示全部楼层 | 阅读模式

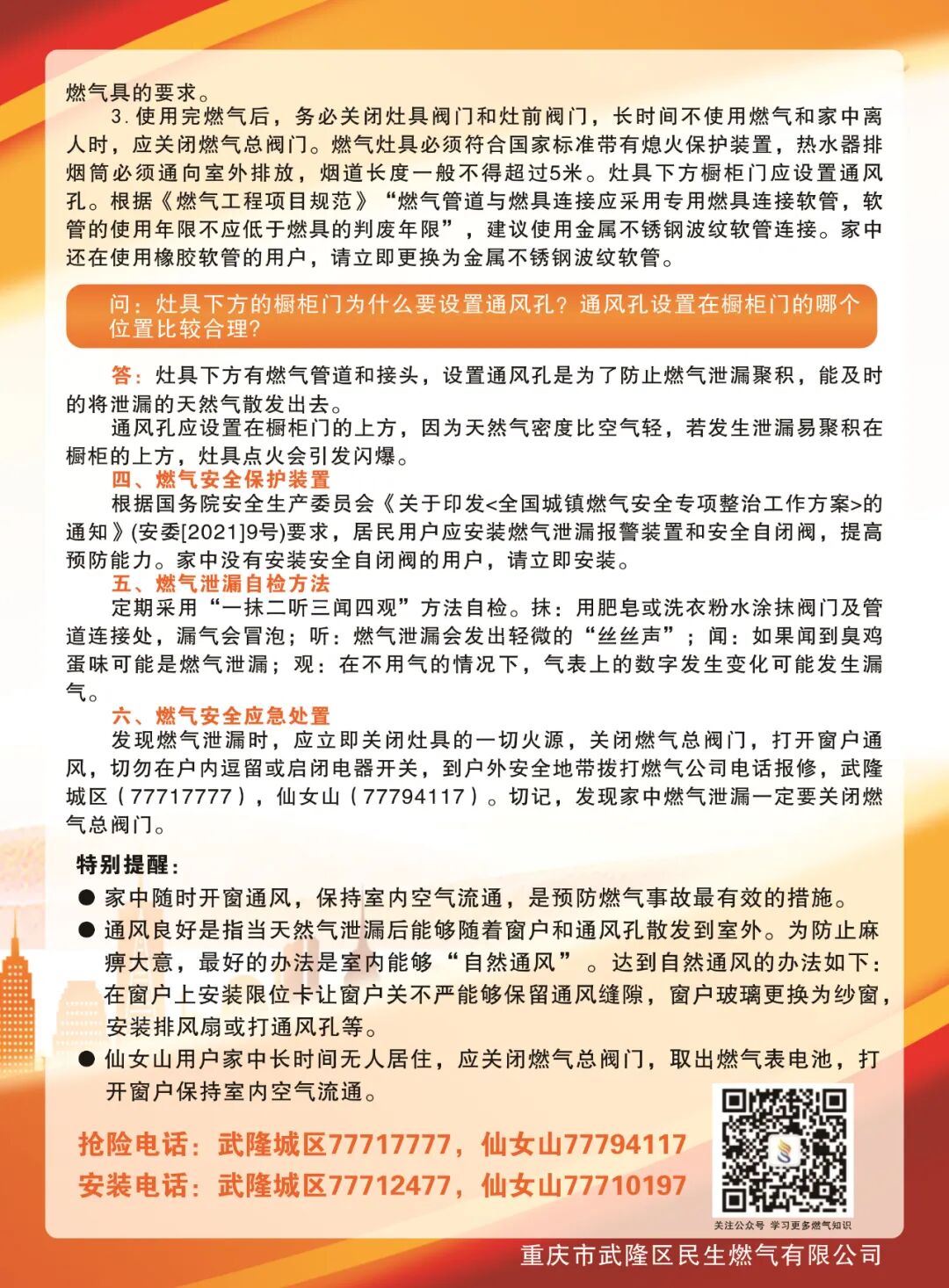
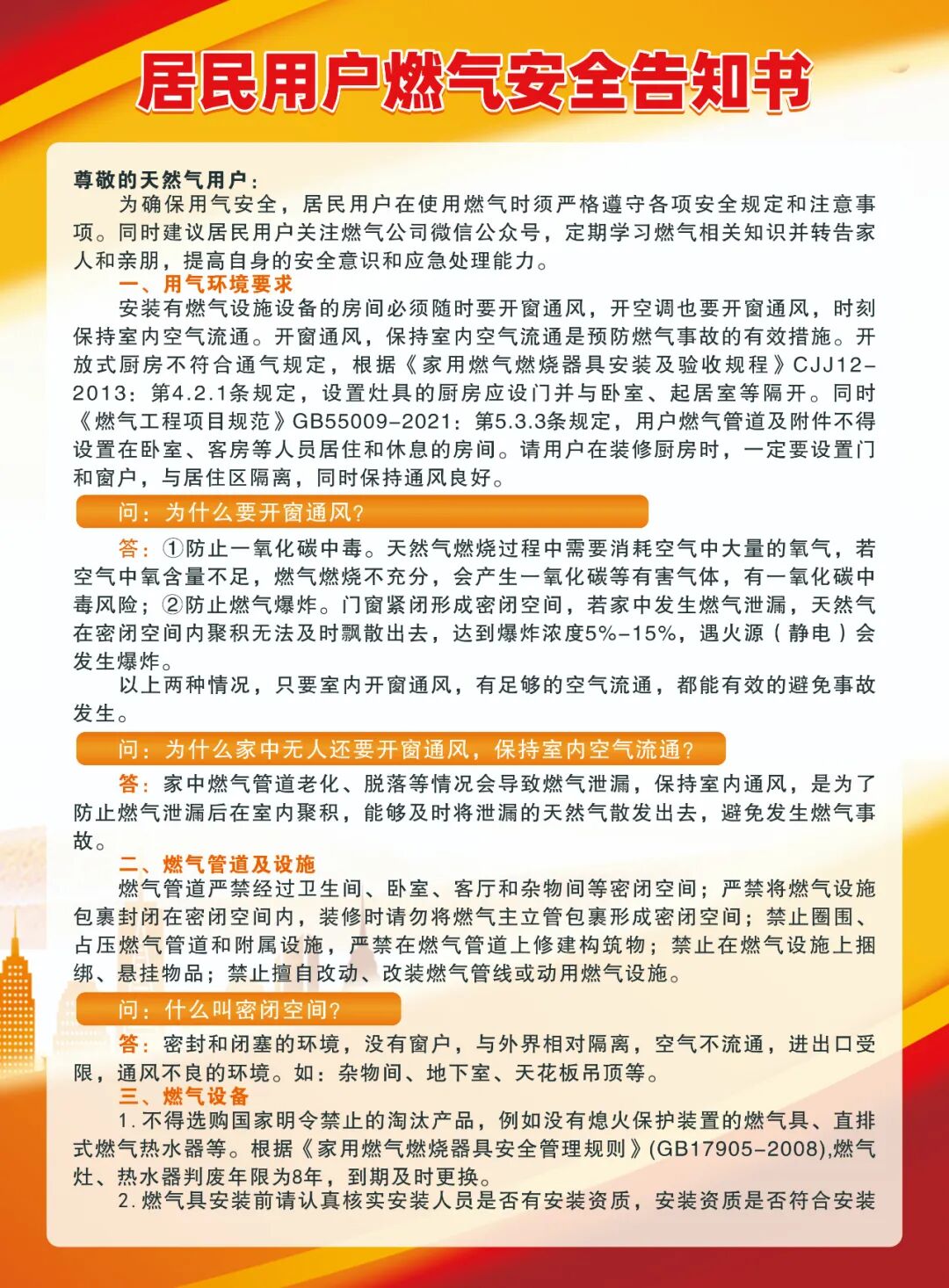
因第三方施工将燃气管道损坏,部分区域将停气抢修,具体通知如下:

一、停气范围:御江华府小区

二、预计恢复时间:202611813:00

温馨提示:请天然气用户关闭好燃气阀门,保持室内开窗通风。给您带来的不便敬请谅解。

120114sd8pn2z489lo8wnx.jpeg
120114gt0wlfi000lvtbgb.jpeg


发表于 2026-1-18 14:14:19 手机频道  | 显示全部楼层
了解了,谢谢楼主提醒。
回复 收起回复
B Color Smilies
还可输入 个字符
 楼主| 发表于 2026-1-18 12:16:30 手机频道  | 显示全部楼层
已恢复供气
回复 收起回复
B Color Smilies
还可输入 个字符
发表于 2026-1-19 01:35:42 手机频道  | 显示全部楼层
现在这个气费是越来越不正常了,一个月一家三口没有改变生活习惯的情况下还很少煮饭的,以前三四十“免费”换了气表后七八十现在100多的气费了也是懒得去扯。吃相太难看了
回复 收起回复
B Color Smilies
还可输入 个字符
发表于 2026-1-19 06:20:20 | 显示全部楼层
回复 收起回复
B Color Smilies
还可输入 个字符
您需要登录后才可以回帖 登录 | 立即注册

本版积分规则

0

关注

4

粉丝

189

主题
  • 联系我们
  • 邮箱:523235989@qq.com(请把#改成@)
  • 电话:023-77772121
  • QQ客服 523235989
  • 工作时间:周一至周五(早上9点至下午5点)
  • 微信公众平台

  • 扫描访问手机版

QQ|手机版|手机版|小黑屋|爱武隆 ( 渝ICP备17016571号 )

联系地址:重庆市武隆区鸿泰新居爱武隆办公室,重庆韵砗网络科技有限公司, 12318举报平台

电子营业执照

GMT+8, 2026-3-25 11:44 , Processed in 0.149028 second(s), 31 queries , Gzip On.

Powered by Discuz! X3.4

Copyright © 2001-2020, Tencent Cloud.